Complaint process

 

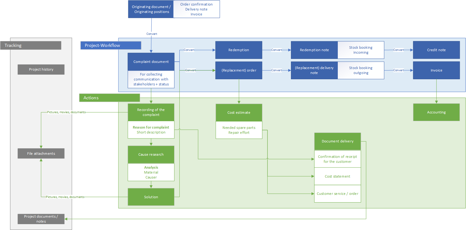
Procedure and relationships of a complaint
Procedure and relationships of a complaint

 

Complaints can be created as independent project documents in order to have a central document available for tracking the complaint process.

In the complaints, the relationship to the original and subsequent documents is documented in the project history.

Items complained about are marked accordingly in the original project.

The complaint documents are evaluated internally with negative quantities and amounts and can be evaluated separately.

 

Requirements

The prerequisite for using the complaint process is that  at least the new project document type “Complaint” has been created in the program settings / project documents .

In addition, the project document types “return” – the counterpart to the order confirmation and “return note” as the counterpart to the delivery note are required for further processing.

 

For a simple description and later evaluation of the complaints, possible contents for

  • Cause for complaint
  • Complaint analysis
  • Complaint causer
  • Complaint solution
  • and complaint external responsible

can be defined in the program settings / selection lists.

 

In the text module management project templates are to create for the new project documents.

 

Initiate a complaint process

The entire advantages of the integrated complaint process come into play if a complaint is not created as a new project, but started from the original document.

The complaint process is possible for every sales document – except for offers and the complaint itself.

 

In the detailed view of the document with the item (s) complained about, the complaint button  is clicked in the icon bar.

A tabular overview opens for the selection of the positions.

 

Selection of the complained items
Selection of the complained items

 

The complained items can be selected via the checkbox in the first column.

 

For parts list items, it is also possible to only complain about individual parts.

To do this, the checkbox “Parts list items” is ticked and the individual items are listed for each position.

The characteristics of the complained part are adopted into the type attributes of the new position, e.g. the color of the individual part and are available for subsequent processes, e.g. reordering.

 

Selection of a single item from a partlist product
Selection of a single item from a partlist product

 

After clicking OK the document selection for conversion appears.

 

Convert into a complaint document
Convert into a complaint document

 

Alternative: If exactly one position or several consecutive positions without individual parts are to be complained about, these can also be marked in the document.
After clicking on the complaint button, the tabular position selection does not open, but the conversion to the complaint document is initiated directly.

 

The complaint document

In the created complaint document, the details of the complaint can be recorded in the sidebar block “Complaint”: cause, analysis, causer, solution and responsibilities.

These details are printed on the complaint documents, provided if they were inserted in the project templates using placeholders.

 

Complaint document
Complaint document

 

Depending on the cause and solution of the individual complaint, the document can be switched to a redemption (confirmation) with a subsequent redemption note or a new order confirmation and a (subsequent) delivery note.

Refunds are shown – as far as they are entitled – via credits. Cost sharing is reflected in the total purchase price and total sales price of the documents.

 

Identification of complaint items

In the original document, complained items are  marked with a preceding complaint symbol .

 

Invoice with a complaint item
Invoice with a complaint item

 

Evaluation of the complaints

Complaints and redemptions are listed separately in the customer’s CRM information.

 

CRM information with complaints and redemptions
CRM information with complaints and redemptions

 

For further evaluations, e.g. to uncover weak points (share of transport damage, share of production errors, …), separate lists or print reports can be created.

 

 

Start typing and press Enter to search